校园快讯

当前位置: 首页>校园快讯>正文
学校思政项目获教育部专项立项
时间:2023-10-19来源:作者:点击数:

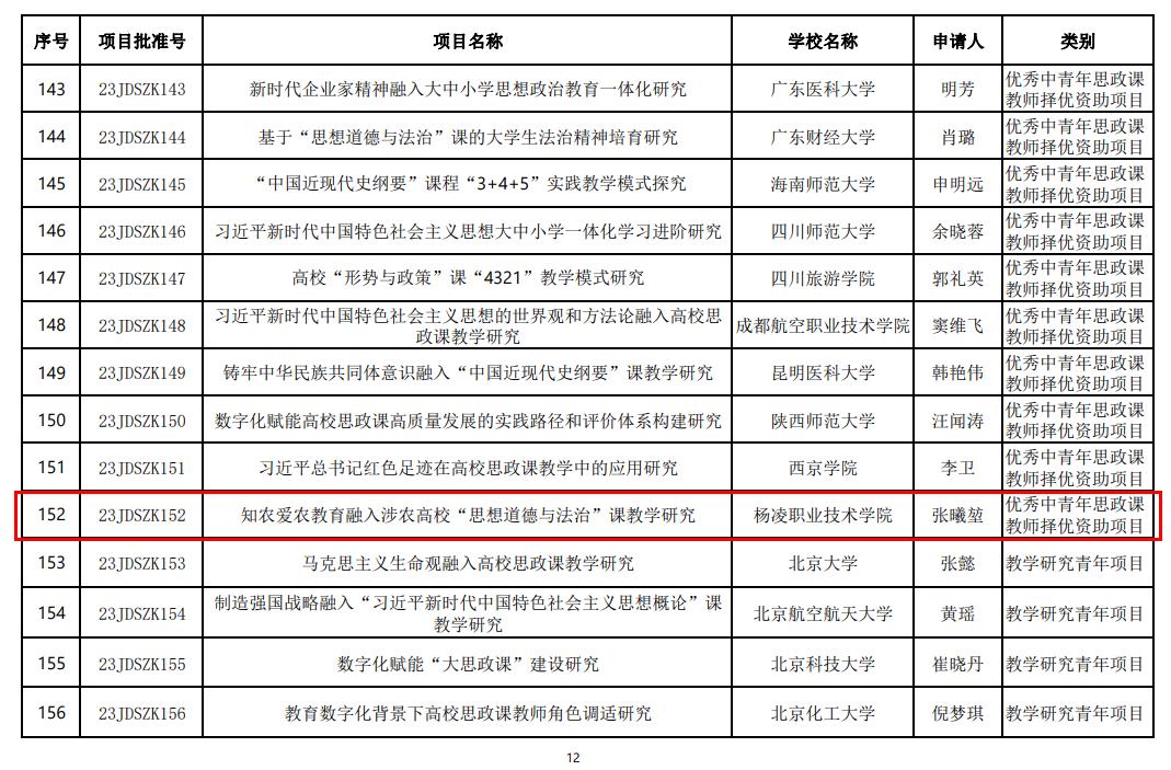
近日,教育部社科司发布2023年度高校思想政治理论课教师研究专项一般项目立项的通知,我校马克思主义学院张曦堃副教授主持申报的《知农爱农教育融入涉农高校“思想道德与法治”课教学研究》课题获批优秀中青年思政课教师择优资助项目,获得资助经费12万元。

经教育部社科司组织专家严格评审和面向社会公示,2023年度高校思想政治理论课教师研究专项一般项目共有206项批准立项。其中,陕西省共有13个项目获批,张曦堃主持的项目是我省唯一的高职高专立项项目。

近年来,我校高度重视马克思主义学院建设,印发《省级重点马克思主义学院建设实施方案(2023-2025年)》,多措并举、配齐建强思政课教师队伍,扎稳教学科研基本盘,着力培育思政课高水平人才与创新团队。

(文/马克思主义学院 刘亚荣  责编/王皓乐)